肩袖撕裂是常见的运动系统损伤,传统手术仅关注肌腱缝合,忽视界面重建,抗炎药物长期使用效果有限。针对这一临床痛点,上海同仁医院联合东华大学的研究团队在Bioactive Materials发表题为“Functionally graded scaffold with M2 macrophage-derived LncRNA-Encoded peptide: Mechanistic and therapeutic evaluation for rotator cuff repair”的研究论文,通过仿生设计和免疫调控策略,开发了一种可主动促进界面再生的功能梯度支架,植入该支架可以有效调节肌腱-骨骼界面过度的炎症环境,同时促进肌腱、纤维软骨和骨骼的再生。
主要创新点:
(1)MDP1激活 STAT3/STAT6 通路,促进M2巨噬细胞极化;
(2)羟基磷灰石持续释放Ca²⁺和PO₄³⁻,诱导成骨并修复肌腱-骨界面;
(3)纳米纤维纱线多功能分级支架力学性能与天然肌腱相近;
(4)MDP1与羟基磷灰石协同调控炎症、增强骨结合,促进肩袖撕裂修复。
图1. 图形摘要
一、研究背景
肩袖作为维持肩关节功能的关键结构,其损伤后修复面临两大核心难题:
(1)界面力学不匹配:天然肌腱-骨界面呈梯度结构(肌腱→非矿化纤维软骨→矿化纤维软骨→骨),弹性模量从200 MPa(肌腱)渐变至20 GPa(骨),而传统手术无法重建这种过渡,导致应力集中引发再撕裂。
(2)炎症微环境失衡:损伤后M1型巨噬细胞主导的促炎反应(IL-6、TNF-α激增)抑制纤维软骨再生,取而代之的是力学性能差的瘢痕组织(富含COL III)。
全球每年超400万例肌腱-骨损伤中,肩袖撕裂术后再撕裂率高达13%~94%,亟需兼具力学仿生与免疫调控功能的新型修复策略。
二、研究内容
本研究开发了一种新型多功能编织纳米纤维支架,通过整合MDP1(一种源自LncRNA MM2P的生物活性肽)和羟基磷灰石(HA),成功模拟天然肌腱-纤维软骨-骨骼界面的复杂结构,并实现高效组织再生。
该功能支架能够在体内对肌腱、纤维软骨和骨骼界面进行仿生重建,通过整合抗炎、抗氧化和生物活性特性;促进组织浸润并促进肌腱-骨骼界面的功能整合;最后,利用兔模型在体内进一步评估支架的治疗潜力。
图2. 研究框架
三、研究成果
1. 支架的理化性能
将MDP1和HA分别掺入PLCL和SF中,并使用SEM观察形貌、TGA分析热稳定性、FTIR验证成分、水接触角测试亲水性、Instron 测定力学性能(支架 Young’s 模量约 278.59 MPa,接近天然肌腱)。
a. 结构与降解:纳米纤维均匀分布,支架12周体外降解约30%,MDP1与HA呈持续释放(28天累积释放量分别为756.96 μg和319.45 μg)。
b. 力学匹配:支架拉伸强度59.45 MPa,应变35.29%,Young’s模量与天然肌腱接近,可早期防止肩袖再撕裂。
图 3.纳米纤维纱线和支架的表征
2. MDP1的抗炎和抗氧化作用
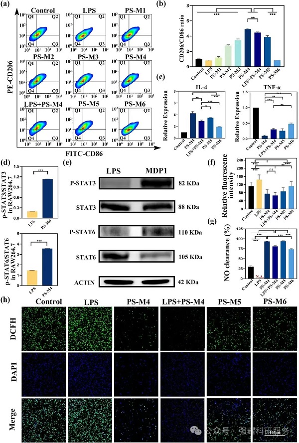
MDP1可能通过调节巨噬细胞从M0到M2表型的极化来促进免疫调节,其方式类似于 LncRNA MM2P。流式细胞术检测巨噬细胞极化(CD206+/CD86+比例)、NO清除率与 ROS荧光染色评估抗氧化能力:
a. 巨噬细胞极化调控:MDP1通过激活 STAT3/STAT6 磷酸化通路,诱导 M0巨噬细胞向M2表型极化。0.125 mg/mL MDP1(PS-M4)组CD206+/CD86 + 比例最高,IL-6阳性区域较对照组减少60.6%(2个月)和66.5%(4个月)。
b. 氧化应激抑制:PS-M4组ROS水平最低,NO清除率达70%,显著降低炎症微环境中的氧化损伤。
图 4.MDP1在促进巨噬细胞极化中的作用
3. 组织再生促进作用
建立新西兰兔全层肩袖撕裂模型,分为对照组(单纯缝合)、PS支架组、MDP1&HA支架组,术后2/4个月进行组织学(H&E、Masson染色)与生物力学分析。
a. 肌腱-骨界面重构:MDP1&HA支架组4个月时可见有序的COL II纤维排列,纤维软骨层与骨组织紧密连接,而对照组仍以瘢痕组织为主。
b. 生物力学提升:再生组织Young’s模量较对照组增加32.6%,最大力、拉伸强度等指标均接近天然组织。
c. 基因表达调控:全转录组测序显示,支架组上调肌腱发育(COL I、SCX)、骨矿化(RUNX2、OCN)相关基因,下调炎症通路(MAPK、IL-17)。
图 5.肩袖撕裂修复的抗炎功效和生物力学评估
四、总结
该研究,创新性地将LncRNA衍生肽MDP1与矿物梯度设计结合,证实了以下问题:
①MDP1通过模拟LncRNA MM2P功能,调控STAT3/STAT6通路解决炎症微环境难题;
②HA梯度促进骨整合,与MDP1协同形成"免疫调节-力学适配"双轨修复机制;
③纺织工艺实现280MPa模量,匹配界面力学需求。
鉴于这种功能分级的支架具有出色的体内修复功效,它可能为严重肩袖撕裂的管理和可能的其他相关学科提供一个有前途的解决方案。
本研究中MDP1和RgM多肽由强耀生物合成;强耀生物提供多肽合成,蛋白和抗体制备等优秀服务助力科研


联系我们
返回