研究背景
大多数胰腺癌患者死于局部复发或远处转移。神经周围浸润(PNI)是肿瘤扩散的一种典型途径,发生率为70%-100%。PNI是根治性切除后局部复发的主要原因,也是远处转移的始发步骤。胰腺癌最有效的根治性治疗仍然是R0切除。目前争论的焦点是如何确定术中的负切缘。
在胰腺癌切缘阴性的患者中,精确的胰周神经丛解剖可能会提高生存率并降低复发率。传统的成像和可视化技术无法识别周围胰腺神经丛的阴性边界。近红外荧光成像(NIRF)成像由于能够在术中定位胰腺肿瘤病变和肿瘤的阴性边缘,被用于胰腺癌手术导航中。吲哚菁绿(ICG)是一种菁类近红外染料,已被FDA批准用于临床。ICG具有亲脂性,但稳定性较差,缺乏靶向性,肿瘤中滞留性差。
GAP-43是一种神经重塑的标志性蛋白,在正常成年动物中低水平表达,与多种癌症的进展和转移有关,包括肺癌、甲状腺癌等。最近的研究发现,GAP-43在胰腺癌中的表达是正常胰腺组织的8倍,在良性肿瘤中不表达。此外,文献显示GAP-43只在PNI中表达,而在胰腺癌细胞中不表达。类似地,一项新的蛋白质组学研究发现,GAP-43在PNI组中含量明显更丰富。因此,研究人员有充分的理由相信GAP-43是一个特异的分子成像靶点。
基于此,南方医科大学珠江医院范应方教授团队,以GAP-43作为靶点,高度特异性结合肽抗体来修饰ICG,制备一种用于PNI术中成像的近红外荧光(NIRF)探针。同时用聚乙二醇修饰形成脂质体以增加其亲水性和稳定性。该探针在临床前模型中有效地可视化了胰腺癌中的PNI病变,为NIRF引导的胰腺手术开辟了新的可能性,特别是对于PNI患者。

胰腺癌组织中靶向PNI的GAP-43Ra-ICG-PEG的实时可视化
研究结果
1
GAP-43在胰腺癌中的过表达及与PNI的关系
首先,研究人员通过分析TCGA和GEO数据库,发现GAP-43在胰腺癌组织中大量表达,尤其是在PNI组织中,并且其高表达与不良预后显著相关。然后通过分析胰腺癌的临床样本进一步证实了这一结果。这一发现与几项研究一致,表明GAP-43是一个理想的PNI标记,因此是构建PNI探针的理想候选者。

胰腺癌样本中GAP-43的表达图

胰腺癌样本中GAP-43表达的验证图
2
体外摄取
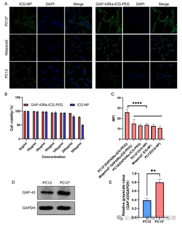
研究团队合成并表征了GAP-43Ra-ICG-PEG探针,然后验证探针的体外摄取。
将生物学上与神经细胞相似的分化良好的PC12细胞与肿瘤细胞进行体外共培养,以模拟肿瘤细胞的神经侵袭。PC12与探针孵育后显示出最高强度的荧光信号,表明在体外模型中被肿瘤侵袭的神经细胞对GAP-43Ra-ICG-PEG探针表现出特异性的高亲和力。IHC显示,与肿瘤细胞共培养后,GAP-43在PC12细胞中高表达。
体外验证探针的靶向性和毒性图
3
体内成像
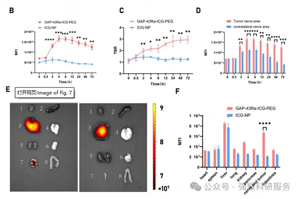
(1)建立坐骨神经浸润模型以进行体内验证。时间强度和TBR(肿瘤背景比)曲线表明在体内,PNI对探针的特异性摄取。

PNI模型中探针的NIRF成像图
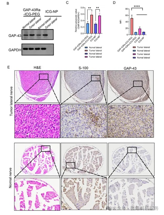
(2)此外,激光共聚焦显微镜最明显的发现是GAP-43Ra-ICG-PEG探针与受侵袭神经的神经元特异性蛋白S-100共定位,具有最强的荧光强度。据体外结果,IHC和WB分析显示GAP-43在肿瘤侵袭的神经中高度表达。

WB和IHC分析图
4
NIR FI手术导航系统
研究人员在PNI小鼠模型中使用GAP-43Ra-ICG-PEG探针进行手术导航,以验证其临床适用性。结果显示,仅通过肉眼进行“完全”切除容易遗漏一些微小病变。在对神经切除切缘的分析中,在神经残端发现了一些残留的肿瘤细胞。60%小鼠在神经切除边缘没有残余肿瘤细胞。
肉眼切除肿瘤和PNI病变图
为了进一步证明探针的临床应用潜力,在PNI小鼠模型中进行了临床实践中经常使用的手术荧光导航系统验证。正如预期的那样,手术荧光导航系统和小动物成像系统的时间荧光曲线趋势大致相同。此外,使用NIR FI手术导航系统切除肿瘤后,在周围的边缘组织中没有发现肿瘤。

具有NIR FI手术导航系统的小鼠PNI模型的示意图
5
构建神经损伤模型
研究人员构建神经损伤模型,以证明GAP-43Ra-ICG-PEG探针集中在肿瘤侵袭的神经中,而不是肿瘤本身。结果显示,随着时间的延长,在注射探针后的每个时间点,损伤神经的荧光信号显著高于对照探针组和正常神经组。排除干扰因素后,受损神经和正常神经的荧光比较显示,受损神经特异性摄取GAP43Ra-ICG-PEG探针。值得注意的是,IHC结果证实GAP-43在受损神经中高度表达。
坐骨神经损伤模型的荧光图像图
以上证据表明,GAP-43Ra-ICG-PEG探针可能具有临床实用性,可用于识别胰腺癌中的PNI,并在胰腺癌手术期间使用荧光导航实现R0切除,尤其是在PNI R0切除中。该研究的另一发现是,GAP-43Ra-ICG-PEG探针在物理损伤的神经上的荧光成像产生了优异的结果。这可能对各种外科手术中医源性神经损伤的诊断有所帮助。然而,这需要进一步的验证。
本研究中的GAP多克隆抗体由强耀生物提供。


联系我们
返回