CN / EN
联系我们
一站式生物医药科研服务平台

1906年,德国医生阿洛伊斯·阿尔茨海默(Alois Alzheimer)首次报告了一例具有进行性痴呆表现的患者,这位患者有时会把他当做陌生人,有时又会朝着他疯狂尖叫,变得精神错乱。这也就是后来以他的名字命名的阿尔茨海默病Alzheimer’s disease)


Alois Alzheimer在该患者去世后解剖了其大脑,发现整个大脑的神经元之间布满了深色的斑块,而在死亡的神经元中,又有像线团一样缠结在一起的纤维。自此之后,斑块缠结这两个病理特征成为诊断阿尔茨海默症的重要依据。而绝大多数致力于预防、减缓及阻止阿尔茨海默病进展的药物开发都集中在减少或消除这些斑块和缠结。但如我们所见,这些药物成功者寥寥。


实际上,Alois Alzheimer当初在患者大脑中除了观察到斑块缠结之外,还注意到患者脑细胞(小胶质细胞)中有脂肪滴的堆积。然而,在此后的100多年里,阿尔茨海默病患者小胶质细胞中脂肪滴堆积的病理标志在很大程度上被忽视了。


2024年3月13日,斯坦福大学医学院 Tony Wyss-Coray 团队在国际顶尖学术期刊 Nature 上发表了题为:APOE4/4 is linked to damaging lipid droplets in Alzheimer’s disease microglia 的研究论文。


该研究表明,阿尔茨海默病的根本原因可能是脑细胞中的脂肪堆积。脂质加工运输相关基因——APOE,尤其是APOE4,与阿尔茨海默病的小胶质细胞中脂滴异常积累密切相关,这一发现可能为阿尔茨海默病的预防和治疗开辟了全新道路。


随着全球老龄化浪潮的加剧,阿尔茨海默病(Alzheimer’s disease,AD),即俗称的老年痴呆症,其发病率逐年上升,患者常常表现为记忆和行为障碍而无法生活自理,对社会、医疗和家庭造成严重负担。


值得注意的是,阿尔茨海默病的几个遗传危险因素与脂质代谢相关,其中许多脂质基因在患者的胶质细胞中高表达。然而,胶质细胞脂质代谢与阿尔茨海默病病理之间的联系仍然知之甚少。


在这项发表于 Nature 的最新研究中,研究团队将目光聚焦于APOE基因。此前的研究表明,APOE基因编码参与将脂肪滴运送到脑细胞的蛋白质,其一共具有6种不同基因型,分别是,APOE4/E4、APOE4/E3、APOE4/E2、APOE3/E3、APOE3/E2、APOE2/E2,其中前两种基因型与阿尔茨海默病高发病率相关。



脂质积累与阿尔茨海默病的病理变化有关

研究团队探究了APOE变异是否会增加阿尔茨海默病的患病风险。为了找到答案,他们进行了一系列实验:


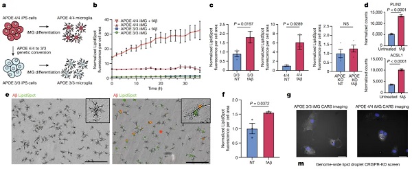
在第一个实验中,研究团队收集了阿尔茨海默病患者脑组织样本,这些人具有APOE4APOE3的双重拷贝。通过单细胞RNA测序(snRNA-seq)来鉴定患者脑细胞内的蛋白质差异表达,他们发现了一种名为ACSL1的脂滴相关酶,这种酶能促进脂肪滴进入脑细胞。ACSL1在APOE4基因携带者的脑细胞中高表达,并且ACSL1阳性的小胶质细胞在APOE4/4基因型阿尔茨海默病患者中最为丰富。



阿尔茨海默病小胶质细胞具有由ACSL1定义的脂质转录状态


在另一项实验,研究团队在多能干细胞(hiPSC)来源的小胶质细胞(iMG)中诱导β-淀粉样蛋白(Aβ)的积累。他们发现,Aβ以APOE依赖的方式诱导ACSL1表达、甘油三酯合成和脂滴积累



在Aβ刺激后,iMG增加ACSL1表达、甘油三酯合成和脂滴积累


简单来说,在携带APOE4APOE3变体的人中,Aβ会使其脑细胞积累更多的脂肪。与之相印证,富含脂滴的小胶质细胞条件培养基同样以APOE依赖的方式导致Tau蛋白磷酸化和神经毒性。这些研究结果表明,在APOE4/APOE3携带者的大脑中,β-淀粉样蛋白的积累会促进脂肪进入脑细胞,进而加剧阿尔茨海默病的发生发展。



研究模式图

总的来说,这项发表于 Nature 的研究发现, APOE4基因型促进小胶质细胞向进化保守、适应不良和破坏性的脂滴积累的小胶质细胞(LDAM)状态过渡,以响应包括β-淀粉样蛋白(Aβ)在内的先天免疫触发因素,进一步诱导Tau蛋白磷酸化和神经毒性,加剧阿尔茨海默病的发生发展。这些发现有望为阿尔茨海默病的预防和治疗开辟新道路。




置顶