重组蛋白表达技术是研究蛋白质功能、结构,以及筛选靶向药物的有力工具,尤其在精准诊断和靶向治疗中展现出巨大潜力。长期以来,行业获取蛋白主要依赖两种方式:
天然蛋白:提取自人类或其他哺乳动物的组织、腺体、体液等。若要实现工业化生产,往往需要数百甚至上千名个体供体,这就存在原料供应不稳定、成本高昂以及潜在生物安全风险等一系列问题。
重组蛋白:不依赖供体组织,可通过细胞培养或发酵体系按需生产,有效避开传统原料链的不稳定性。天然蛋白在性能上具备一定优势,同时供应相对充足,故而重组蛋白在行业内的广泛应用推进较为迟缓。关键原因在于,早期重组蛋白在功能上难以与天然蛋白完全对等,尤其涉及具有复杂结构和糖基化修饰的目标蛋白时,差距更为明显。
一、重组蛋白的 “破局” 契机
行业变革与重组蛋白
近年来,随着行业变革,重组蛋白的价值被重新定义:
供应链危机的倒逼:新冠疫情突发事件暴露了全球供应链的脆弱性。天然蛋白依赖的供体体系受冲击严重,导致原材料断供、生产受阻,而重组蛋白的 “按需生产” 特性,成为稳定供应链的关键解决方案。
技术突破的加持:随着基因工程与细胞表达技术的进步,重组蛋白已能精准模拟天然蛋白的结构与翻译后修饰(如糖基化),在功能上逐步匹敌甚至超越天然蛋白。
重组蛋白“挑战与突破”
尽管重组蛋白在部分领域早已成为主流,但在结构复杂的靶标蛋白(如多亚基、糖基化修饰蛋白)的应用中曾受到限制,其核心挑战体现在两个方面:
一方面,天然蛋白在组织中的含量微乎其微,难以满足大规模纯化的需求。传统获取天然蛋白,主要是从大量人体腺体、组织、器官及体液中提取。这些天然样本往往来自数十甚至上百个供体,组成具有异质性,包含各类糖基化或其他翻译后修饰,使重组蛋白难以完全复现天然蛋白的生物学活性。
另一方面,重组蛋白不仅要在结构上接近天然蛋白,还必须具备良好的抗体识别能力,能够在夹心免疫分析中同时与一对抗体结合。而诊断行业中针对同一靶点的抗体种类繁多,重组蛋白必须广泛适配各种抗体组合和平台,对其开发过程来说是挑战。
重组蛋白的优势
重组蛋白生产依靠细胞/菌株表达(如CHO/HEK293/BL21/GS115等),具备可按需扩增、生产稳定、无生物危害等特点,多维度展现出优势:
稳定的供应与可预估的成本:细胞培养和菌株发酵所需的原材料比较容易获取,生产周期相对较短,能够迅速应对市场需求的变动,有效避免原材料短缺的问题。
无传染病风险 :由于不依赖人体组织,从根源上避免了未知病原体污染的可能,降低了全球流通与出口监管壁垒。
高纯度、低背景干扰 :外源表达表达体系中不存在结构相似的杂蛋白,大大简化了纯化步骤,提升了产率和检测的特异性。
可持续发展路径 :重组技术符合绿色生产的趋势,有利于减少资源消耗和环境压力。
重组蛋白的开发
天然活性重组蛋白的成功研发,需对其基因设计、宿主系统挑选,到表达载体搭建、纯化工艺研发,再到功能验证等整个流程进行精细化管控。
基因设计与宿主系统选择 :第一步,要确定目标基因,依据其翻译后修饰的特点,选择适宜的表达系统。例如,对于糖蛋白而言,应优先选用CHO或HEK293等哺乳动物细胞系来进行表达;若对蛋白表达量要求较高,且结构相对简单,优先选用大肠杆菌或酵母系统。
纯化策略 :尽管His和GST等亲和标签能让操作更简便,但这类标签可能会对重组蛋白的构象产生影响,建议采用离子交换、分子筛、亲和层析等传统方法,确保蛋白的天然构象、糖基化修饰以及抗原决定簇得以保留。
验证环节 :理化性质检测评估蛋白特性:SDS-PAGE和HPLC分析纯度;质谱技术验证分子量;并通过圆二色谱检测二级结构是否保持正确折叠;ELISA和表面等离子共振(SPR)测定其与靶标的结合活性和亲和力;基于细胞实验和动物模型评估其生物学功能(如信号通路调控或治疗效果);最后通过加速降解实验(如高温、反复冻融)考察其稳定性,为后续工艺优化和临床应用提供数据支持。
二、QYAOBIO 重组蛋白的服务与优势
强耀生物可为您提供从基因合成,载体构建,蛋白表达,蛋白纯化和检测等一站式服务。
具有超10年研发新蛋白的研发能力,研发的蛋白包括但不限于病毒蛋白、细胞因子、药物靶点及酶等。
已成功构建完整的蛋白表达技术平台,拥有多种蛋白表达系统,包括原核蛋白表达与纯化、酵母蛋白表达与纯化、昆虫细胞蛋白表达与纯化、哺乳动物细胞蛋白表达与纯化。
拥有专属的新型高活性重组蛋白研发生产平台,根据每个蛋白的结构分析及应用场景进行设计和构建,选用不同表达/纯化标签、表达宿主等,满足不同的研发需求,采用独创的蛋白表达和纯化方法,在最短的时间内获得表达量最大的克隆和高纯度蛋白,极大地提高蛋白表达的成功率和产率。
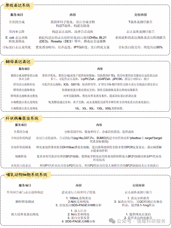
常用表达系统
原核系统表达服务
周期4-8周
a. 快速、经济、表达量高、遗传背景清晰
b. 多种表达载体和菌株
c. 丰富的包涵体复性技术
d. 多种蛋白纯化经验
昆虫细胞表达服务
周期8-10周
a. 适合制备大规模重组蛋白
b. 高效表达细胞质和细胞核蛋白、病毒蛋白和跨膜蛋白
哺乳动物细胞表达服务
周期4-8周
a. 高密度细胞培养
b. 翻译后修饰和折叠功能,更接近于天然蛋白
c. 高表达载体
d. 多种融合标签载体和宿主,以保证高蛋白活性
服务流程
所有重组表达系统的核心逻辑一致:将目的基因导入宿主细胞,利用宿主的转录/翻译机制合成目标蛋白。
选择指南
选择合适的蛋白表达服务,需综合考量目的蛋白的特性、类型及其应用场景等多方面因素。不同的表达系统各有优劣,而依据具体应用需求挑选适配的系统,对于重组蛋白的成功表达而言,起着至关重要的作用。
服务项目及交付内容
强耀生物在十多年的技术积累中,注重细节,完善流程,为客户解决原核蛋白表达中的各种技术难题,每年向客户成功交付几千个蛋白表达项目,为科研客户提供了强有力的技术支持。
特殊服务:提供蛋白折叠复性、除内毒素、蛋白冻干,大规模纯化等服务。
强耀生物提供重组蛋白表达服务,欢迎咨询订购。


联系我们
返回